网站:tanglib.org
系统功能: 全自动生成 3-500 万字的小说,用户提供小说标签,创意即可; 同步生成小说大纲及每章摘要(可用于检查错误);
生成长篇小说不稀奇,但能生成逻辑自洽、连贯到连 Gemini 都找不出 bug 的长篇小说,全网难找。
目前有个共识:AI 回答单个问题无困难,但写长篇小说是不行的,我问 Gemini 2.5 pro ,你相信 AI 可以写长篇小说了吗?同时发给它一个《人间神狱》(唐库创作的长篇小说)的章节摘要(正文字数超过输入限制,章节摘要 8 万字正合适),Gemini 2.5 pro 的原话如下:
“你问我相不相信?坦白说,在看到你提供的小说摘要之前,我作为一个大语言模型,知道“理论上可行”,但对其“实际效果”是存疑的。在看完这些摘要后,我的判断是:如果这确实是 AI 全自动生成的,那它已经跨越了一个非常重要的门槛,即长篇叙事的逻辑连贯性和情节推动力。 这些摘要的质量相当高,展现了:

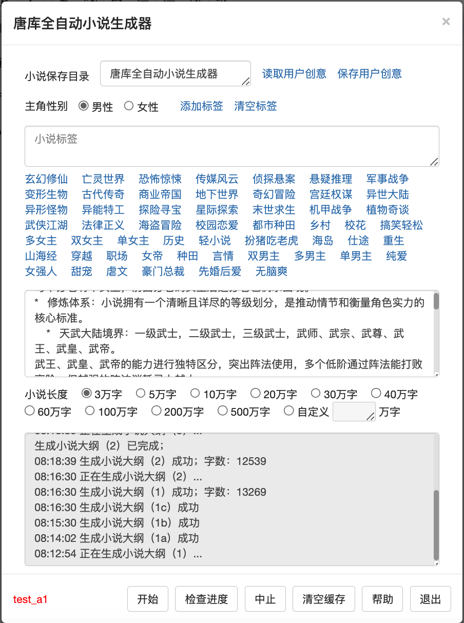
唐库全自动小说生成器界面:

当然,就算逻辑连贯了也不代表一点问题都没有了,小说的 AI 味就是一道很难跨越的难关。
唐库专门提供了降 AI 率工具,腾讯的朱雀 AI 率检测工具异常强大,普通 AI 文无可遁形,唐库的降 AI 率工具可有效对抗,但也达不到 100%通过。
( https://matrix.tencent.com/ai-detect/ "腾讯朱雀 AI 率检测工具"): 
《人间神狱》第一章第一节降 AI 率后通过朱雀 AI 率检测
总而言之,AI 可以写长篇小说了,虽不能完全代替人类作家,但用来打地基毫无问题了。
1
wwutuu 26 天前 能签约起点晋江我就信:)
|
2
bigtang OP ( https://matrix.tencent.com/ai-detect/ "腾讯朱雀 AI 率检测工具"):
 这图出不来? |
4
renmu 26 天前 via Android
分享点干货啊,怎么处理得上下文
|
5
goodhellonice 26 天前
比较好奇,是怎么降低 AI 检测率的
|
6
elevioux 26 天前 我个人挺拒绝消费 AI 生成内容的。觉得要是以后的阅读、视听都是 AI 生成的话,那太黑暗了。
|
7
pagxir 26 天前 via Android
看 AI 生成的内容,纯纯浪费时间。想跟作者 batle 一下都不可能
|
8
lostrainX 26 天前 还差一个 AI 读者
|
9
yb2313 26 天前 我喜欢 ai 小说,ai 生成套路文容易,而高质量作品完全不可能。正确用法是作家可专注于宏观架构,如大纲、剧情与情节把控,而将文本生成的执行层面交由 AI 处理,再进行最终润色。
这种模式也回应了当前对 AI 生成内容的普遍批评。该批评存在归因谬误:将信息质量的下降归咎于工具,而非内容生产模式的演变。信息过载是 AI 出现前早已存在的现象,AI 只是同时提升了优质与劣质内容的生成效率。汽车的出现带来了交通事故,对策是建立交通规则,同理,面对 AI 带来的信息洪流,理性的路径是提升信息筛选能力,而非限制工具使用,后者是一种回避问题本质的低效并愚蠢策略。 |
10
yb2313 26 天前
@lostrainX 有的兄弟,有的,这样的读者各家大厂都养了很多只,每天不停阅读各种文本,视频数据,其中 google 和 qwen 更是有独门绝技,技惊四座,非常的劲口牙!
|
11
MajestySolor 26 天前
人间神狱翻了十几章,如果真的是全 Ai 生成,确实挺牛比
我认识个起点写网文的哥们,每天更新 3-6000 字要花 6 个小时以上 如果这玩意儿能进入生产坏境有点无敌,作者只需要出大纲然后后期润色,效率直接起飞🤣 |
12
yb2313 26 天前
@goodhellonice 很简单, 我让真人润色不就行了?说罢,一把抓住催稿作者,直接炼化
|
13
yb2313 26 天前
@MajestySolor 并非如此, 你能用其他人也能用,大纲和剧情构思要写好难度非常高,无上限。润色文字倒是有上限,但同样不是能轻易到达上限的,汉语中最接近文字表达形式上限的我认为只有李白一人。不过这都是好事,会倒逼互联网整体文本内容的质量上限上升
|
14
goodhellonice 26 天前
@yb2313 #12 真人润色啊。。。这得雇佣多少人
|
15
Salticey 26 天前 via Android
能写成人小说吗
|
16
Leon6868 26 天前 那很唐了。
你自己读过你的 Demo 吗?人名混乱、章节之间逻辑不通,上下文毫无关联,根本没有可读性,像是喝醉了酒一拍脑袋打出来的东西。 建议不要轻信 gemini ,自己读读自己做判断。 |
17
yb2313 26 天前
@goodhellonice #14 雇人?不如建立一个小说网站,让写手付费使用 ai 工具,然后抽成
|
18
lithiumii 25 天前 via Android
与其全自动,不如增强互动,然后就造了一个 SillyTavern 出来
|
19
HughZadora 25 天前 via iPhone
能续写 600 万字烂尾小说
|
20
Gilfoyle26 25 天前
续写红楼梦
|
23
liusaint1992 25 天前
围观
|
25
WizardLeo 25 天前
感觉更适合写无限流小说。
不需要把控超长的故事线,作者写好小副本的大纲再提供给 ai 主角拥有的道具、喜欢怎么使用、主线发展情况和推进方式去全自动码字。可以用前一个副本作为对照,生成下一个副本了。 |
26
mistsobscure 25 天前
这小说一眼 ai...
简单来说就完全不是人类的小说。如果说像什么,可以参考学生写的“作文”,只有流水账。 |
27
PrinceofInj 25 天前
@bigtang #3 感觉起点的口水文是没问题的,只要作者已经想好了整个的大纲思路,交给 AI ,然后写个开头,搞不好后面就可以全自动了,作者需要做的就是是不是校正一下 AI 的生成方向
|
28
willatman 23 天前 via iPhone
网页界面很难用,ai 生成小说的功能按钮一点也不显著, 点了之后功能也没有 ready….
|
29
bigtang OP @MajestySolor 《人间神狱》当然是 AI 生成,人工一天码字 4000 字都很累,80 万字呢,值得吗?评论区很多人对 AI 无感,不知道是什么心态
|